注:本文未经金阁顿授权禁止转载,否则将视为侵权,我们将采取法律措施维护权益。
在前两期的文章中,我们为大家介绍了香港公司的基本概况以及为什么要在香港注册公司。今天,我们将继续为大家详细讲解如何注册一家香港公司。
一、办理新公司的注册
1.在香港注册成立本地有限公司


步骤1:选择公司类别及名称
(1)选择最适合您公司的公司类别
● 股份有限公司:公司成员的法律责任,根据其组织章程细则,限于各成员所分别持有的股份的未缴款额;
● 担保有限公司:公司没有股本,而公司成员的法律责任,限于各成员借其组织章程细则分别承诺在公司清盘时所支付作为公司资产的款额。【注:非牟利机构通常注册为担保有限公司】
(2)拟定公司名称
要注册成立一间本地有限公司,应首先拟订一个公司名称,现有的公司也可借通过一项特别决议更改其名称。公司注册处处长(下文简称“处长”)不会对公司名称给予临时批准。因此,申请人在拟定公司名称时,必须确保拟用的公司名称符合注册规定。如拟用的公司名称不能注册,申请会遭拒绝,因而须重新提交申请。此外,《公司条例》(第622章)赋权处长在指明情况下可向公司发出更改名称的指示。

(A)对公司名称的一般规定
公司可注册一个英文名称及/或一个中文名称,但不得使用英文字/字母与中文字组合而成的名称。
公司英文名称的最后一个字须为“Limited”,而中文名称的最后四个字须为“有限公司”。【见《公司条例》第102条】
公司的中文名称必须是繁体字,这些繁体字须在《康熙字典》或《辞海》及ISO10646国际编码标准内找到。简体字概不接纳。
(B)公司名称不获准注册的情况
一般来说,如有下列情况,公司名称将不获准注册:
(a)拟注册的公司名称与出现于处长备存的《公司名称索引》内的另一名称相同;
(b)拟注册的公司名称与根据某条例(由《释义及通则条例》(第1章)第3条界定)成立或设立的法人团体的名称相同;
(c)处长认为使用拟注册的公司名称会构成刑事罪行;或
(d)处长认为拟注册的公司名称令人反感或因其他原因是违反公众利益的。
注:以下情况,(a)项的限制不适用于有关公司:
(i)该公司是为了应用《公司条例》第17A部而以有关名称注册;
(ii)该公司在紧接该项注册进行前,是注册非香港公司;及
(iii)该名称是该公司在紧接该项注册进行前的法团名称或经批准名称。
【见《公司条例》第100(1)(a)至(d)条及第100(1A)条】
在断定某公司名称是否与另一公司名称“相同”时:
(a)以下各项须不予理会:
● 作为名称第一个字的定冠词(例如:The ABC Limited=ABC Limited);
● 在英文名称末端出现的“company”、“and company”、“company limited”、“and company limited”、“limited”、“unlimited”、“public Limited company”和这些字或词的缩写,以及在中文名称末端出现的“公司”、“有限公司”、“无限公司”和“公众有限公司”(例如:ABC Company Limited=ABC Limited=ABC Co.,Limited;甲乙丙有限公司=甲乙丙公众有限公司);
● 字母的字体或大小写、字母之间的空位、重音符号以及标点符号(例如:A-B-C Limited=abc Limited);
(b)以下的字及词须视为相同:
●“and”及“&”;
●“Hong Kong”、“Hongkong”及“HK”;
●“Far East”及“FE”;
(例如:ABC Hong Kong Limited=ABC Hongkong Limited=ABC HK Limited)
(c)如处长在顾及某两个中文字在香港的使用情况后,信纳该两个中文字按理可相互交替使用,则该两个字会视为相同(例如:恒=恒;峯=峰;汇=滙)。【见《公司条例》第111条】

(C)在注册前须先获得批准的公司名称
如有下列情况,公司名称必须先获得处长的事先批准才可注册:
(a)处长认为该名称会令人产生印象,觉得该公司与中央人民政府或其任何部门或机关、或香港特别行政区政府或其任何部门或机关有任何方面的联系。除非有关公司确实与中央人民政府或香港特别行政区政府有联系,否则该公司名称将不获准注册。有些字一般会令人产生上述联系,例如“部门”(Department)、“政府”(Government)、“公署”(Commission)、“局”(Bureau)、“联邦”(Federation)、“议会”(Council)、“委员会”(Authority)等,因此通常不会获准用于公司名称;
(b)该名称包含《公司(公司名称所用字词)令》(第622A章)中指明的任何字或词(见附录A);
(c)该名称与一个曾被处长根据《公司条例》第108、109或 771条或在2010年12月10日当日或之后根据《前身条例》(即指在《公司条例》(第622章)的生效日期前不时有效的《公司条例》(第32章))第22或22A条发出更改名称指示的名称相同。【见《公司条例》第100(2)条】
申请人如拟使用上述类别的公司名称,应向处长查询,并以书面就使用这类名称征求同意,然后才交付申请注册成立公司或更改公司名称的文件作登记。有关申请应送交香港金钟道66号金钟道政府合署14楼公司注册处新公司注册组。
附录A

(D) 在公司名称中采用其他法例规管的字及词
在某些情况下,其他法例已对公司名称中采用某些字及词作出规管,不当地使用该等字及词会构成刑事罪行,举例如下:
(a)根据《银行业条例》(第155章)的规定,未经香港金融管理局的同意而在公司名称中采用“银行”(Bank)一词,即属违法;
(b)根据《证券及期货条例》(第571章)的规定,除了该条例界定为“交易所”(Exchange Company)者外,任何人不得把“证券交易所”(Stock Exchange)或“联合交易所”(Unified Exchange)或其他变体用于公司名称。违反这项规定会构成刑事罪行;
(c)除《会计及财务汇报局条例》(第588章)界定的执业法团外,任何法团如把“certified public accountant(practising)”、“certified public accountant”或“public accountant”的称谓,或英文简称“CPA(practising)”,或英文缩写“CPA”或“PA”,或“执业会计师”、“会计师”、“注册核数师”、“核数师”或“审计师”的字样包括在其公司名称或与其名称一并使用,也属违法;
(d)根据《保险业条例》(第41章)的规定,除非另有豁免,未获保险业监管局的书面同意而在公司名称中采用“insurance”或“assurance”一词,或该词的衍生词,或该词或其衍生词的任何语文的译文,或“保险”一词,即属违法。
申请人应确保在公司名称中采用的字或词不会违反任何香港法例,为此,申请人须视乎情况,就使用受规管的字或词征询有关团体的意见。
(E)拟略去公司名称中“有限公司”一词
如公司拟根据《公司条例》第103条申请特许证,以便在公司名称中略去“有限公司”一词及/或“Limited”一字(不论是于注册成立时略去,或于通过特别决议更改名称时略去),可参阅《申请省略公司名称中“有限公司”一词的特许证》的申请指引。该申请指引可在公司注册处网站(www.cr.gov.hk)「刊物」的「通告/指引」一栏阅览或下载。此外,香港金钟道66号金钟道政府合署14楼公司注册处新公司注册组的询问处也备有该申请指引,可供索阅。【见《公司条例》第103条】

(F)更改公司名称指示
处长可根据《公司条例》的下述规定借书面通知指示公司更改其名称:
第108(1)(a)及(b)以及108(3)(a)条
凡:
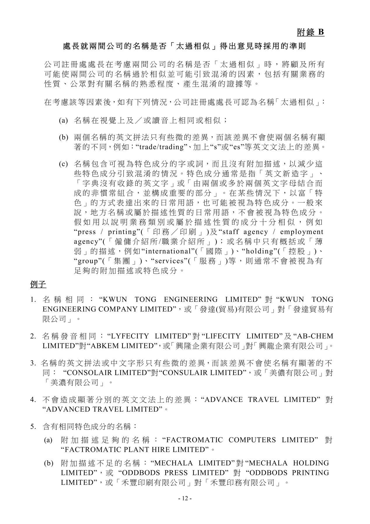
(a)公司名称在注册时,与出现于处长备存的《公司名称索引》内的另一名称“相同”,或被处长认为与该另一名称“太过相似”;
(b)公司名称在注册时,与当时应已出现于上述索引的另一名称“相同”,或被处长认为与该另一名称“太过相似”;或
(c)公司名称在注册时,与根据某条例成立或设立的法人团体的名称“相同”,或被处长认为与该法人团体的名称“太过相似”,
处长可以该公司名称注册的日期后的12个月内,指示该公司在通知所指明的限期内更改公司名称。
处长就两间公司的名称是否“太过相似”得出意见时采用的准则,载于附录B。
附录B

第108(1)(c)及(d)以及108(3)(b)条
如处长觉得有人曾为了公司得以某个名称注册而向处长提供具误导性的资料,或为了达致该目的而作出的承诺或担保未获履行,处长可以该公司名称注册的日期后的5年内,指示该公司在通知所指明的限期内更改公司名称。
第108(1)(e)及108(3)(c)条
如公司已以某名称注册,而处长认为因为以下的原因,该名称不得在注册时注册为该公司的名称:
(a)该名称会令人产生印象,觉得该公司与中央人民政府或其任何部门或机关或香港特别行政区政府或其任何部门或机关有任何方面的联系;或
(b)该名称包含《公司(公司名称所用字词)令》(第622A章)中指明的任何字或词(见附录A),
处长可以该公司名称注册的日期后的3个月内,指示该公司在通知所指明的限期内更改公司名称。
第108(2)条
如法院作出命令禁制某公司使用其名称或其名称任何部分,而处长收到该命令所惠及的人交付的该命令的正式文本及表格NNC4,处长可指示该公司在通知所指明的限期内更改公司名称。
第109(1)(a)条
如处长认为某公司名称在显示该公司活动性质方面的误导性,达到相当可能会对公众造成损害的程度,处长可指示该公司在通知所指明的限期内更改公司名称。
第109(1)(b)条
如公司已以某名称注册,而处长认为因为以下的原因,该名称不得在注册时注册为该公司的名称:
(a)使用该名称会构成刑事罪行;或
(b)该名称令人反感或因其他原因是违反公众利益的,
处长可指示该公司在通知所指明的限期内更改公司名称。
在公司成立/注册或更改公司名称之前,处长会审核拟用的公司名称,但该名称是否与另一个已注册的名称“太过相似”则一般不会在考虑之列。因此,申请人在申请成立/注册公司或更改公司名称之前,应慎重考虑拟用的公司名称会否与现有的公司名称“太过相似”,以致另一公司提出投诉,以及会否在公司成立/注册或更改公司名称以后,被处长指示更改公司名称。
处长得知有“太过相似”的公司名称,通常是由于收到有人就某公司名称与较先注册的一个公司名称“太过相似”而提出的反对。
有关公司名称的反对书应送交处长办理,并详述反对理由,包括任何可以证明已经引起混淆的证据。反对书应以“公司名称投诉”为标题,并送交香港金钟道66号金钟道政府合署14楼公司注册处新公司注册组。有关公司名称的反对书应及早(最好在处长发出指示的法定期限届满前的一个月或之前)送交处长,以便处长在法定期限届满前进行调查,并在必要时送达通知书。法定期限指公司名称注册的日期后的12个月内(如根据第108(1)(a)及(b)条提出反对),或公司名称注册的日期后的5年内(如根据第108(1)(c)及(d)条提出反对),或公司名称注册的日期后的3个月内(如根据第108(1)(e)条提出反对)。

(G)处长有权力在公司没有遵从更改名称指示时更改公司名称
如公司没有遵从处长的指示在处长指明的限期内更改名称,处长可将该公司名称更改为:
(a)如该公司名称是英文名称,一个由“Company Registration Number”作为名称起首及在其后加上在该公司的公司注册证明书或迁册证明书上述明的注册编号的新名称;
(b)如该公司名称是中文名称,一个由“公司注册编号”作为名称起首及在其后加上在该公司的公司注册证明书或迁册证明书上述明的注册编号的新名称;或
(c)如该公司有英文及中文名称,一个由“Company Registration Number”作为名称起首及在其后加上在该公司的公司注册证明书或迁册证明书上述明的注册编号的新英文名称,以及一个由“公司注册编号”作为名称起首及在其后加上该注册编号的新中文名称。
公司名称的更改,在新名称记入公司登记册的日期生效。
公司的名称遭处长更改,并不影响公司的任何权利或义务,亦不会使由该公司所提起或针对该公司而提起的法律程序欠妥。本来可由该公司以其前有名称展开或继续的法律程序,均可由该公司以其新名称展开或继续,而可用该公司的前有名称针对该公司展开或继续的法律程序,均可用该公司的新名称针对该公司展开或继续。
【见《公司条例》第110条】
查阅公司名称
公司名称如与出现于处长备存的《公司名称索引》内的名称相同,不会获准注册。
申请人可通过公司注册处电子服务网站的电子查册服务(网址:www.e-services.cr.gov.hk)或到金钟道政府合署13楼电子服务中心查阅公司名称,以便查核拟用的名称是否与一个已注册的公司名称相同。查阅公司名称是一项免费的服务,查册人士可使用“以全名查册”的方式,输入拟用的整个公司名称,包括所有空位、标点符号及末端的字眼 (例如“Company Limited”、“Limited”、“Company”、“有限公司”、“公司”等 )。
查册语言只可使用英文或繁体字。输入其他语言或简体字,系统会显示“没有纪录相符”,因而导致错误的查阅结果。
公司注册处要在处理申请文件后,才能确定某个公司名称可否注册。
申请人亦不应采用一个可能会侵犯他人的知识产权的公司名称。侵犯他人的知识产权可招致在香港或其他地方受到刑事或民事制裁。因此,申请人亦应查阅知识产权署备存的商标注册纪录册(网址:http://ipsearch.ipd.gov.hk)。

步骤2:交付申请
通过公司注册处电子服务网站的电子提交服务以电子形式,或到金钟道政府合署14楼收款处以印本形式交付下列文件及正确费用:
a.法团成立表格–供股份有限公司使用的表格NNC1或供股份有限公司以外的公司使用的表格NNC1G(表格可通过以下网站获取:https://www.cr.gov.hk/tc/forms/specified.htm#26);
b.公司组织章程细则的文本(电子服务网站备有样本可供使用,详情可访问:https://www.cr.gov.hk/tc/electronic/e-servicesportal/docs_submission.htm);及
c.致商业登记署通知书(IRBR1)。
需要注意的是,公司注册处须在处理注册成立的申请后,才能确定拟用的公司名称可否注册。拟用的公司名称如有错误或不获准注册,公司注册处可拒绝有关的申请,而已缴交的存放文件费用将不会被退回。
注册的申请必须符合《公司条例》的所有规定。公司注册处可要求申请人提供其他资料或文件以证明申请符合有关规定。
如果签署法团成立表格的创办成员亦是董事,他必须签署表格内的《出任董事职位同意书》。其他董事可签署表格内的同意书,或在公司成立为法团的日期后15日内(订明时限)交付表格NNC3《出任首任董事职位同意书》以作登记。如未有于订明时限内交付表格NNC3,公司、其每名责任人及签署法团成立表格的创办成员,均属犯罪,可各被处罚款,如持续违反,则可再被处按日计算的罚款。
步骤3:领取证书
如申请获批准,您可下载或领取《公司注册证明书》及《商业登记证》(以下统称《证书》)。证书会以电子形式或印本形式发出,视乎交付申请的形式而定,电子证书与印本证书具有相同法律效力。
以电子形式交付申请
私人股份有限公司一般会于1小时内获发电子证书,有关下载证书的电邮通知会发送到交付申请的注册用户的信息匣和注册电邮地址。
以印本形式交付申请
股份有限公司的印本证书一般会于4个工作日内发出,当证书可供领取时,公司注册处会以电邮或传真方式通知文件提交人。提交人亲身到公司注册处领取证书时,须出示《领取证明书》的通知书及通知书上所载的身份证明文件/公司印章。如提交人委托他人代领,领件人必须出示提交人签署的授权书及授权书上注明的身份证明文件。

步骤4:领取其他牌照或许可证
请浏览工业贸易署的网站:
https://www.success.tid.gov.hk/tid/tcchi/blics/index.jsp,查阅有关在香港经营进出口及其他营商所需的牌照、许可证、证书及批准书的资料。
2.注册非香港公司
非香港公司是指在香港以外地方成立为法团并在香港设立营业地点的公司。该等公司须在:
(i)香港设立营业地点后;或
(ii)根据《公司条例》第820F条作出的有关撤销令生效后的一个月内,
申请注册为“注册非香港公司”。


步骤1 :交付申请
透过公司注册处电子服务网站的电子提交服务以电子形式,或到金钟道政府合署14楼收款处以印本形式交付下列文件及正确费用:
a.表格NN1-注册非香港公司的注册申请书;
b.对公司的组织作出规定的文书的经核证副本,例如宪章、法规或组织章程大纲及组织章程细则;
c.公司的每份指明证明书的经核证副本;
d.公司最近期发表的帐目的经核证副本; 及
e.致商业登记署通知书( IRBR2 )。
步骤2:领取证书
如申请获批准,您可下载或领取《非香港公司注册证明书》及《商业登记证》(以下统称《证书》)。证书会以电子形式或印本形式发出,视乎交付申请的形式而定。证书一般可于10个工作日内发出。电子证书与印本证书具有相同法律效力。
需要注意的是,《商业登记证》只会发给仍未依据《商业登记条例》(第310章)登记其业务的注册非香港公司。
以电子形式交付申请
如以电子形式交付申请,有关下载证书的电邮通知书会发送到交付申请的注册用户的信息匣和注册电邮地址。
以印本形式交付申请
如以印本形式交付申请,当证书可供领取时,公司注册处会以电邮或传真方式通知文件提交人。提交人亲身到公司注册处领取证书时,须出示《领取证明书》的通知书及通知书上所载的身份证明文件。如提交人委托他人代领,领件人必须出示提交人签署的授权书。

二、公司迁册制度-非香港公司须遵从的最新规定
自2025年5月23日起,《公司(修订)(第2号)条例》引入公司迁册制度,以便利非香港法团迁册来港。非香港法团可根据《公司条例》(第622章)(下文简称“该条例”)第820C(1)条注册,将其公司本籍迁移至香港。除非另有规定,否则一经迁册,经迁册公司即被视为在香港成立为法团的公司,并须遵守该条例的所有相关规定。
1.申请迁册的要求或条件
申请人须达到或符合包括下文所列的要求或条件,方合资格申请迁册来港:
(A)一般要求:
(i)申请人成立为法团所在地方的法律容许申请人将其本籍迁往另一个司法管辖区,而申请人已遵从其本籍所在地的法律的相关规定;
(ii)申请人在其成立为法团所在地方的法律下所属的公司类别,与其拟根据该条例注册的类别相同或大致相同;以及
(iii)在申请日当日,申请人成立后的首个财政年度结算日已过;
(B)诚信:
(i)申请人须遵从该条例在迁册方面的所有规定;以及
(ii)筹划中的公司不得用于非法或有违公众利益的用途;
(C)对公司成员和债权人的保障:
(i)申请人是真诚地提出迁册申请,并非意图欺骗其现有债权人;以及
(ii)如根据申请人成立为法团所在地方的法律或其章程文件,申请人须就其迁册来港征得其成员同意,则已取得该同意。如申请人成立为法团所在地方的法律或其章程文件并没有这方面的规定,则申请人已按该条例的规定取得其成员同意;以及
(D)偿付能力:
(i)申请人将能够偿付其自申请日期起计的12个月内到期应付的债项;以及
(ii)申请人并非正在清盘,也没有针对申请人的清盘程序正在进行或有待进行。
2.可于香港注册的公司类别
申请人可根据该条例第820C(1)条,向处长申请注册为以下公司类别:
● 公众股份有限公司;
● 私人股份有限公司;
● 有股本的公众无限公司;或
● 有股本的私人无限公司。

3.根据该条例第820B条申请迁册
公司迁册申请须由申请人根据该条例第820B条提出,方法是向处长交付符合指明格式的迁册表格及筹划中公司的章程细则(下称“拟用章程细则”)的文本。有关迁册表格须随附该条例附表6C所指明的文件。
(A)申请时须交付的文件
申请人根据该条例第820C(1)条提出注册申请时,须向处长交付以下所有文件:
(i)表格NNC6—迁册表格(下称《迁册表格》);
(ii)拟用章程细则的文本;
(iii)该条例附表6C所指明须随附迁册表格的文件;及
(iv)致商业登记署通知书(IRBR5)。
申请迁册时须交付的所有文件的清单载于《公司迁册指引》附录I,以便拟备申请。迁册表格须随附的其他文件清单详见《公司迁册指引》附录I第3-8页。
《公司迁册指引》附录I







表格NNC6—迁册表格
申请时须交付迁册表格,迁册表格须载有:
(i)申请人的资料;
(ii)筹划中公司的资料;
(iii)经迁册公司的董事和公司秘书的资料;以及
(iv)该条例附表6A所指明的陈述和一项述明有关规定已获遵守的陈述。
迁册表格须由申请人的其中一名董事签署。
表格NNC6—迁册表格—公司名称
申请人须在迁册表格内指明筹划中公司的拟用名称。
筹划中公司的拟用名称须遵守该条例有关公司名称的限制及规定,包括该条例第100条及第102条。申请人应确保在公司名称中采用的字或词不会违反任何香港法例。在适当情况下,申请人应就使用受限制的字词征询相关政府或监管机构的意见。有关在香港注册公司名称的限制和规定的详情,请参考上文。
在有关限制中,第100(1)(a)条订明,公司不得以与出现于《公司名称索引》内的名称相同的名称注册。该条例第100(1)(b)条亦规定,公司不得以与根据某条例成立为法人团体或设立的法人团体的名称相同的名称注册。然而,第100(1)(a)条的限制不适用于以下情况:
(i)该公司是为了应用该条例第17A部而以有关名称注册(即经迁册公司)(下称“该项注册”);
(ii)申请人在紧接该项注册进行前,是根据该条例第16部注册的注册非香港公司;以及
(iii)该名称是该注册非香港公司在紧接该项注册进行前的法团名称或经批准名称。
如筹划中公司的拟用名称有别于申请人的名称,该拟用名称须被申请人的成员妥为批准,以采纳为该筹划中公司的名称;申请人也应确保其名称更改为该拟用名称将不会影响申请人在其成立地撤销注册。

表格NNC6—迁册表格—业务性质
申请人应按照公司注册处网站:
www.cr.gov.hk/tc/companies_ordinance/docs/businessnature.pdf
提供的业务性质类别,填报筹划中公司拟经营业务性质的编码及描述。
如该公司拟经营多类业务,请填报最主要的一类。
表格NNC6—迁册表格—担任董事同意书
签署迁册表格的申请人的董事如将在筹划中公司注册时担任其董事,须签署表格内的担任董事同意书。
其他董事应签署迁册表格内的担任董事同意书,或在迁册证明书发出之日(下称“迁册日”)之后的15日内将表格NNC3RD—《担任董事同意书(经迁册公司)》交付登记。
拟用章程细则
拟用章程细则(即获申请人的成员议决采纳为筹划中公司自其根据该条例第820C(1)条注册当日起有效的组织章程细则)的文本须连同迁册表格一并交付。
公司注册处的网站提供三款组织章程细则样本,以供使用或参考:
● 样本A(供私人公司使用的章程细则简化格式)(网址:www.cr.gov.hk/tc/companies_ordinance/docs/ZAARD_Sample_A.pdf)
● 样本B(供私人公司使用的章程细则模板)(网址:www.cr.gov.hk/tc/companies_ordinance/docs/ZAARD_Sample_B.pdf)
● 样本C(供公众公司使用的章程细则模板)(网址:www.cr.gov.hk/tc/companies_ordinance/docs/ZAARD_Sample_C.pdf)
致商业登记署通知书—IRBR5
根据《商业登记条例》(第310章)第5BB(1)和第5D(2)条,申请人在交付迁册表格时,须一并交付《致商业登记署通知书》(IRBR5)。
与本地公司成立为法团的申请相似,公司迁册申请可通过一站式服务办理。申请人只须向处长交付处长和税务局局长分别就公司迁册及商业登记申请所规定交付的全部文件,并缴付所有此等费用。

(B)交付方式
迁册申请的印文本连同须缴费用,可以邮寄方式或亲身送到公司注册处位于金钟道政府合署14楼的办事处。
迁册表格及IRBR5,可于公司注册处网站免费下载。迁册表格的印文本亦可于金钟道政府合署14楼购买,而IRBR5通知书则可于同一地方免费索取。
迁册表格获取网址:
www.cr.gov.hk/tc/companies_ordinance/docs/NNC6_fillable.pdf
IRBR5获取网址:
www.cr.gov.hk/tc/companies_ordinance/docs/IRBR5_fillable.pdf
此外,迁册申请亦可通过电子服务网站(网址:www.e-services.cr.gov.hk)的电子提交服务,以电子形式交付。
(C)申请须缴费用
迁册申请所须缴付的费用如下:


有关税务局的商业登记署征收的商业登记费及征费,请参阅税务局发出的《商业登记费及征费收费表》(网址:www.ird.gov.hk/chi/pdf/brfee_table.pdf)。

4.根据该条例第820C条注册
申请人根据该条例第820C(1)条注册后,会获处长一并发出迁册证明书和商业登记证(商业登记证只会发给尚未按《商业登记条例》登记业务的经迁册公司)。
申请人如以电子形式交付申请,证书会以电子形式发出;如以印本形式交付申请,申请人会获发印本证书。电子证书与印本证书均具有相同法律效力。
如经迁册公司先前已根据该条例第16部注册为注册非香港公司,则其根据第16部的注册会于其获发迁册证明书当日停止具有效力。
5.在成立地撤销注册
经迁册公司须在迁册日后,在切实可行的范围内尽快采取一切合理步骤,促致该公司在其成立为法团的所在地方撤销注册。
经迁册公司须在迁册日之后的120日内,向处长呈交令处长信纳的撤销注册证明文件。如不遵从,该公司在香港的注册会被撤销。
经迁册公司提出申请后,处长可在任何其认为适当的条件规限下,延长该120日的限期。
6.迁册后交付文件的责任
除非另有规定,否则一经迁册,经迁册公司会被视为等同在香港成立为法团的公司,并须遵从该条例的所有与交付文件有关的规定,遵从方式与根据该条例组成和注册的公司无异。
具体而言,以下为对经迁册公司所施加的交付文件的责任:

(A)迁册后交付文件的一般责任
董事的书面同意
按照该条例第820G(1)条规定,若已同意在筹划中公司注册时担任董事的人不曾于迁册表格内《担任董事同意书》的部分签署,他/她须在迁册日之后的15日内,将符合指明格式的同意书交付处长登记。该同意书须表明其已同意在公司注册为经迁册公司时担任其董事。为履行此项交付文件的责任,应使用表格NNC3RD—《担任董事同意书(经迁册公司)》。
在迁册日的成员详情申报表
按照该条例第820H(2)及820H(3)条规定,经迁册公司须在迁册日之后的15日内,将符合指明格式的成员详情申报表交付处长表登记。该申报表须载有一项以迁册日的状况为准、并符合该条例第201条的股本说明,并须述明该经迁册公司成员的所需详情。为履行此项交付文件的责任,应使用表格NSC21—《经迁册公司在迁册日的成员详情申报表》。
(B)迁册后与押记有关的交付文件的责任
经迁册公司在迁册日之前设立的押记,及在该日之前取得的财产的原有押记的登记
按照该条例第338A(4)条规定,经迁册公司须在迁册日之后的一个月内,将适用于该条例第338A(1)条(如下)的押记详情的陈述,以指明格式交付处长登记,即:
(i)该公司作为在香港以外地方成立为法团的公司,在成为经迁册公司前已设立了某项押记;
(ii)该项押记在迁册日是存在的;及
(iii)该项押记所属的种类,是假使该经迁册公司是在该日或在该日之后才设立该项押记,该经迁册公司便须按该条例第335条的规定,将关于该项押记详情的陈述交付登记的种类。
履行此交付文件的责任时应使用表格NM10—《押记详情的陈述(适用于经迁公司—迁册日之前的押记)》,或如该押记属一个债权证系列的组成部分的债权证,则应使用表格NM8—《押记详情的陈述(属一个债权证系列的组成部分的债权证)》。
按照该条例第338A(4)条规定,经迁册公司亦须在迁册日之后的一个月内,将适用于该条例第338A(2)条(如下)的押记详情的陈述,以指明格式交付处长登记,即:
(i)该公司作为在香港以外地方成立为法团的公司,在取得任何位于香港或任何其他地方的而受某项押记规限的财产后,成为经迁册公司;
(ii)该项押记在迁册日是存在的;及
(iii)该项押记所属的种类,是假使该经迁册公司是在该日或在该日之后才取得该财产,便须按该条例第338条的规定,将关于该项押记的详情的陈述交付登记的种类。
履行此交付文件的责任时应使用表格NM10—《押记详情的陈述(适用于经迁公司—迁册日之前的押记)》。
该经迁册公司如就该项押记已遵守该条例第336、第339或第340条的规定,便无须根据该条例第338A(4)条重新将该项押记登记。

发行债权证的详情的登记
根据该条例第341(1)(c)条规定,如有属一个债权证系列的组成部分的债权证,当中载有或给予某项公司设立的押记,且每名该债权证系列内的债权证的持有人均对该项押记的权益享有同等权利,及关于该项押记详情的陈述须根据该条例第338A(4)条规定交付登记,则经迁册公司须将该债权证系列的每次发行的详情的陈述,以指明格式交付处长登记:
(i)如债权证是在有关迁册日或在该日之前发行的,则登记期是该日之后的一个月;或
(ii)如属任何其后发行的债权证,则登记期是发行日期后的一个月。
履行此交付文件的责任时应使用表格NM9—《债权证系列的发行详情的陈述》。
就债权证将佣金等的详情登记
根据该条例第342(1)(d)(iia)条规定,如—:
(i)公司曾直接或间接支付或提供任何佣金、津贴或折扣予任何人,作为该人认购或同意认购,又或以促致认购或同意促致认购该公司的任何债权证的代价;
(ii)该债权证
(a)设立押记,或证明有押记,或
(b)属一个债权证系列的组成部分,并载有押记或给予押记;
(iii)该押记是由该公司设立的;及
(iv)该押记详情的陈述须按照该条例第338A(4)条规定交付登记,则经迁册公司须在迁册日之后的一个月内,将有关佣金、津则或折扣详情的陈述,以指明格式交付处长登记。
履行此交付文件的责任时应使用表格NM10—《押记详情的陈述(适用于经迁册公司—迁册日之前的押记》,或如该押记属一个债权证系列的组成部分的债权证,则应使用表格NM8—《押记详情的陈述(属一个债权证系列的组成部分的债权证)》。
参考资料:
● 公司注册处官网-《如何办理新公司的注册》
● 《香港公司名称注册指引》
● 《公司迁册指引》(2025年5月)
如果您还想了解其他地区的公司注册信息,您可以查看:
【新加坡公司注册】(一)为什么要到新加坡注册公司?
【新加坡公司注册】(二)如何注册新加坡公司
【新加坡公司注册】(三)外国人在新加坡注册公司的注意事项及公司成立后合规性
【常见跨境企业注册指南】(一)BVI及开曼群岛公司注册
【常见跨境企业注册指南】(二)香港公司注册
【常见跨境企业注册指南】(三)马来西亚公司注册

如果您有在香港或新加坡注册公司的需要,您可以扫描下方二维码咨询金阁顿专业顾问。金阁顿(GolddenGroup)成立于花园城市新加坡,专业服务高净值家族和专业金融机构。主打业务有新加坡家族办公室/家族基金设立,私募基金(VCC及子基金)备案,PPLI,境外资产管理,新加坡移民,和境外保单,是您新加坡一站式的家族管家。金阁顿,为您的下一代继续服务。

·经济师大幅上调新加坡的今年经济增长预测 从2.4%调至4.1%
·【新加坡资本市场服务牌照】(三)提供企业融资方面的咨询服务(Advising o
·新加坡樟宜机场T5构想展1月6日开放 公众可上网预约参观时段