注:本文未经金阁顿授权禁止转载,否则将视为侵权,我们将采取法律措施维护权益。
随着中国企业“走出去”步伐加快,新加坡交易所凭借其国际化的资本市场、稳定的监管环境及与亚洲市场的紧密联系,日益成为中企境外上市的重要选择。然而,境外上市涉及境内外多重监管要求,流程复杂、环节众多。本期文章,我们将结合中国企业赴新加坡上市的实践路径,为您梳理中国企业赴境外上市需要办理的主要境内合规手续及完整流程。
一、中国企业赴新加坡上市的主要架构与监管框架
自中国证券监督管理委员会(以下简称中国证监会)于2023年2月17日发布《境内企业境外发行证券和上市管理试行办法》及其监管规则适用指引——境外发行上市类第1号至第5号(2023年3月31日施行)以来,境内企业直接境外上市和间接境外上市均需向中国证监会备案,取得中国证监会备案通知书为其新加坡上市的前提条件。
《境内企业境外发行证券和上市管理试行办法》的核心逻辑是:无论企业采用直接境外上市模式(S股等),还是通过搭建红筹架构或VIE(可变利益实体)结构的间接境外上市模式,均须事先向中国证监会完成备案,并持续履行信息报告义务。
两种主要上市路径
直接境外上市
境内企业直接境外发行上市,是指在境内登记设立的股份有限公司境外发行上市。
间接境外上市
境内企业间接境外发行上市,是指主要经营活动在境内的企业,以在境外注册的企业的名义,基于境内企业的股权、资产、收益或其他类似权益境外发行上市。
如果企业计划在新加坡交易所(SGX)上市,外国发行人可以申请主板上市或二次上市;其中,二次上市要求发行人已经或将同时在其他境外交易所上市,并持续受其主交易所规则约束。SGX对上市申请也保留较大的审核裁量权,必要时可以附加条件。

二、中国企业赴新加坡上市的主要路径
根据新交所的上市监管框架,企业赴新加坡上市的主要路径包括首次公开发行并上市(IPO)、二次上市以及特殊目的收购公司(SPAC)上市。
1.首次公开发行并上市(IPO)
首次公开发行并上市(Initial Public Offering,IPO)是企业进入资本市场最为常见的路径,也是证券发行与上市的传统方式。
关于新加坡的上市规则,您可以查看以下文章:
【中国企业赴新加坡交易所上市】(一)新交所主板上市指南
【中国企业赴新加坡交易所上市】(二)新交所凯利板上市指南
2.二次上市(Secondary Listing)
二次上市(Secondary Listing)是指已在其他交易所上市或正在筹备其他交易所上市的企业,在保留第一上市地交易所(home exchange)主要上市地位的情况下,将新交所作为其二次上市交易所,实现其股票在新交所上市交易,进而实现多地资本市场支持的一种路径。
根据新交所对二次上市的监管框架,相对于IPO而言,在新交所进行二次上市主要遵循其第一上市地的监管规则。
您可以查看以下文章了解A股公司赴新二次上市的详情:
【中国企业赴新加坡交易所上市】(四)A股公司赴新二次上市(A+S)路径解析
3.特殊目的收购公司(SPAC)上市
在全球SPAC浪潮的推动下,为进一步丰富新交所的投资产品矩阵,提升当地资本市场活力,新交所于2021年9月正式引入SPAC上市机制,并形成了新的上市路径。
目前,新交所关于SPAC上市的监管框架,主要通过以下规则予以明确:
● 新交所《主板上市规则》第210(11)条【Rule 210(11),Mainboard Rules】;
● 实务指引第6.4条(Practice Note 6.4);以及
● 《关于SPAC拟议上市框架咨询文件的意见回复》(《Responses to Comments on Consultation Paper on Proposed Listing Framework for Special Purpose Acquisition Company》)。
根据新交所官网介绍,SPAC(Special Purpose Acquisition Company)的设立目的是通过IPO募集资金,且募集资金仅用于收购运营业务或资产(Business Combination,即“业务合并”),在完成业务合并前,SPAC属于上市投资载体,其首次公开发行(IPO)时无过往运营记录,也无产生收入的业务或资产。与传统IPO不同,因IPO时SPAC不存在实质运营业务及相应财务数据,SPAC上市的周期更短。
境外上市并非临时“包装”即可推进的项目。现行规则要求境内企业境外发行上市活动遵守《公司法》、《会计法》等法律法规,并完善内部控制、规范公司治理和财务会计行为;同时,还需关注保密、个人信息保护及重要数据等合规要求。实务上,企业通常需要先把上市主体、股权结构、财务口径、历史沿革、关联交易、同业竞争等问题梳理清楚,再决定是走直接上市、红筹架构,还是其他适合的境外融资路径。这个阶段做得越扎实,后面递表和审核的阻力就越小。

三、外商投资准入要求及上市架构选择
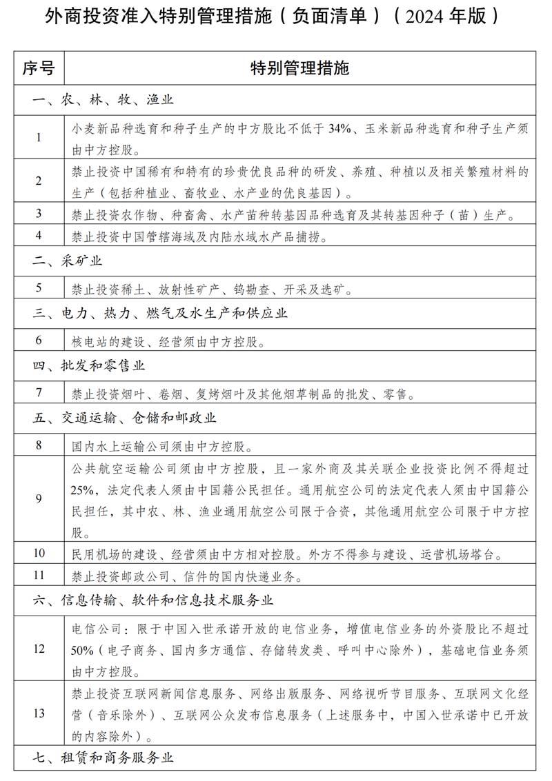
拟赴新加坡上市的境内企业需特别关注外商投资准入事项。《外商投资准入特别管理措施(负面清单)(2024年版)》(2024年9月6日发布,2024年11月1日施行)统一列出了股权要求、高管要求等外商投资准入方面的特别管理措施,明确了对外商投资存在限制或禁止的领域。
该负面清单的规定,对于境内企业确定其赴新加坡上市的架构选择至关重要:
● 对于外商投资准入允许类领域,企业可根据实际需求选择S股或股权红筹架构;
● 对于外商投资限制类领域,企业需根据具体的限制要求,考虑选择S股、股权红筹架构或VIE架构,或将多种架构相结合;
● 对于外商投资禁止类领域,企业应结合具体监管限制与业务模式另行论证。
从事《外商投资准入特别管理措施(负面清单)(2024年版)》禁止投资领域业务的境内企业到境外发行股份并上市交易的,应当经国家有关主管部门审核同意,境外投资者不得参与企业经营管理,其持股比例参照境外投资者境内证券投资管理有关规定执行。


此外,外商投资安全审查事项也需特别关注,这也是中国证监会备案过程中的重点关注事项。根据《外商投资安全审查办法》的规定,需要主动申报的外商投资包括:
(1)投资军工、军工配套等关系国防安全的领域,以及在军事设施和军工设施周边地域投资;
(2)投资关系国家安全的重要农产品、重要能源和资源、重大装备制造、重要基础设施、重要运输服务、重要文化产品与服务、重要信息技术和互联网产品与服务、重要金融服务、关键技术以及其他重要领域,并取得所投资企业的实际控制权。
其中,取得所投资企业的实际控制权,包括下列情形:
(1)外国投资者持有企业50%以上股权;
(2)外国投资者持有企业股权不足50%,但其所享有的表决权能够对董事会、股东会或者股东大会的决议产生重大影响;
(3)其他导致外国投资者能够对企业的经营决策、人事、财务、技术等产生重大影响的情形。
对于拟赴新加坡上市的企业而言,如存在上述情形或可能涉及上述领域,需在启动上市计划之初,同步与外商投资安全审查主管部门沟通确认,以避免因触及外商投资安全相关问题而延误或影响上市进程。

四、中国证监会备案
中国证监会备案是中国企业境外上市最核心的监管程序。根据《境内企业境外发行证券和上市管理试行办法》,企业需要按规定向中国证监会提交备案材料。
1.是否属于备案企业范围
(1)直接上市(S股架构)
若企业采用S股架构在新加坡直接上市,属于境外直接上市范畴,需履行中国证监会备案程序。
(2)间接上市
若采用间接架构赴新加坡上市,需先判断是否属于“境内企业间接境外上市”的范围。根据《境内企业境外发行证券和上市管理试行办法》第十五条的规定,发行人同时符合下列情形的,认定为境内企业间接境外发行上市:
①境内企业最近一个会计年度的营业收入、利润总额、总资产或者净资产,任一指标占发行人同期经审计合并财务报表相关数据的比例超过50%;
②经营活动的主要环节在境内开展或者主要场所位于境内,或者负责经营管理的高级管理人员多数为中国公民或者经常居住地位于境内。
境内企业间接境外发行上市的认定,遵循实质重于形式的原则。
2.是否存在禁止境外上市的情形
根据《境内企业境外发行证券和上市管理试行办法》第八条的规定,如存在以下情形之一,不得境外发行上市,拟新加坡上市的境内企业在启动境外上市计划之初即需梳理确认是否存在相关情形:
(1)法律、行政法规或者国家有关规定明确禁止上市融资的;
(2)经国务院有关主管部门依法审查认定,境外发行上市可能危害国家安全的;
(3)境内企业或者其控股股东、实际控制人最近3年内存在贪污、贿赂、侵占财产、挪用财产或者破坏社会主义市场经济秩序的刑事犯罪的;
(4)境内企业因涉嫌犯罪或者重大违法违规行为正在被依法立案调查,尚未有明确结论意见的;
(5)控股股东或者受控股股东、实际控制人支配的股东持有的股权存在重大权属纠纷的。
3.准备阶段-确认备案主体
境内企业直接境外发行上市的,由发行人向中国证监会备案。
境内企业间接境外发行上市的,发行人应当指定一家主要境内运营实体为境内责任人,向中国证监会备案。

4.备案时间
(1)发行人境外首次公开发行或者上市的,应当在境外提交发行上市申请文件后3个工作日内向中国证监会备案。
(2)发行人境外发行上市后,在同一境外市场发行证券的,应当在发行完成后3个工作日内向中国证监会备案。
(3)发行人境外发行上市后,在其他境外市场发行上市的,应当按照本条第(1)款规定备案。
(4)通过一次或者多次收购、换股、划转以及其他交易安排实现境内企业资产直接或者间接境外上市,应当按照本条第(1)款规定备案。不涉及在境外提交申请文件的,应当在上市公司首次公告交易具体安排之日起3个工作日内备案。
5.材料准备-提交备案文件
主要材料包括:备案报告、行业主管部门等出具的监管意见、备案或核准等文件(如适用)、国务院有关主管部门出具的安全评估审查意见(如适用)、境内律师事务所出具的法律意见书(附承诺)及招股说明书或上市文件。
关于中国证监会备案材料的更多内容,您可以查看以下文章:
【中国企业赴新加坡交易所上市】(一)新交所主板上市指南
6.审核阶段-证监会审核周期
备案材料完备、符合规定的,中国证监会自收到备案材料之日起20个工作日内办结备案,并通过网站公示备案信息。
备案材料不完备或者不符合规定的,中国证监会在收到备案材料后5个工作日内告知发行人需要补充的材料。发行人应当在30个工作日内补充材料。在备案过程中,发行人可能存在《境内企业境外发行证券和上市管理试行办法》第八条规定情形的,中国证监会可以征求国务院有关主管部门意见。补充材料和征求意见的时间均不计算在备案时限内。
7.持续义务-上市后持续报告
取得备案通知书并完成上市后,企业须持续向证监会报告重大事项。
发行人境外发行上市后发生下列重大事项,应当自相关事项发生并公告之日起3个工作日内向中国证监会报告具体情况:
(1)控制权变更;
(2)被境外证券监督管理机构或者有关主管部门采取调查、处罚等措施;
(3)转换上市地位或者上市板块;
(4)主动终止上市或者强制终止上市。
发行人境外发行上市后主要业务经营活动发生重大变化,不再属于备案范围的,应当自相关变化发生之日起3个工作日内,向中国证监会提交专项报告及境内律师事务所出具的法律意见书,说明有关情况。

五、国家外汇管理局登记
境外上市涉及资金跨境流动,需提前完成国家外汇管理局(SAFE)相关登记程序。
1.境外上市资金管理
根据《中国人民银行 国家外汇管理局关于境内企业境外上市资金管理有关问题的通知》(2026年4月1日起实施,以下简称《境外上市资金通知》),注册在境内的股份有限公司(以下简称境内企业)经中国证监会备案,直接境外发行上市或发行境外存托凭证(以下统称境外上市)的相关资金管理事宜,适用《境外上市资金通知》。
(1)境外上市登记
境内企业境外上市,应在境外上市首个交易日起或超额配售完成后30个工作日内,持下列材料到其注册所在地省级/计划单列市区域内银行(以下简称所在地银行)申请办理境外上市登记:
①书面申请,并附《境外上市登记表》;
②中国证监会关于境内企业境外上市相关备案材料(按中国证监会要求无需事前备案的除外);
③境外发行或超额配售完成的公告文件。
银行审核上述材料无误后,在国家外汇管理局数字外管平台(以下简称系统)银行版资本项目相关模块为境内企业办理登记,并打印境外上市业务登记凭证,加盖银行业务印章后交境内企业。
《境外上市登记表》



(2)变更登记
境内企业境外上市发生如下变更情形后,应持书面申请、最新填写的《境外上市登记表》及变更事项相关证明材料、主管部门关于变更事项的相关备案或批复文件(如有)等,到所在地银行申请办理境外上市变更登记:
①境外上市的境内企业名称、注册地址、持有流通股的境内股东信息等发生变更;
②完成境外股份注销,将可转换为股票的公司债券(以下简称可转换债券)转为股票,资本公积、盈余公积、未分配利润转增股本等导致资本变动;
③境内股东增持、减持、转让、受让境外股份后导致境外上市的境内企业股权结构发生变化;
④境外上市前境内股东持有的内资股、境外上市后在境内增发的内资股、外资股东持有的未上市流通股份,经中国证监会备案进行H股“全流通”;
⑤增发(含超额配售、向境内特定对象发行证券购买资产等)股份。
其中,第④项、第⑤项应在变更事项完成之日起30个工作日内申请办理境外上市变更登记。第①项至第③项情形可在办理第④项、第⑤项变更登记时一并办理。
(3)账户与资金管理
境内企业(不含银行)境外上市相关资金汇兑应通过资本项目-结算账户(账户代码为2103,收支范围见《境外上市相关账户管理一览表》),或境内人民币银行结算账户办理。境内企业因境外上市业务需新开立资本项目-结算账户的,应凭境外上市业务登记凭证办理。
境内企业境外上市募集资金,原则上应及时调回境内。如留存境外开展境外直接投资、境外证券投资、境外放款等业务,应在境外上市发行结束或超额配售完成之日前获得业务主管部门批复或备案文件,并应符合相关跨境资金管理规定。
以人民币计价发行的募集资金遵守《中国人民银行关于进一步完善人民币跨境业务政策促进贸易投资便利化的通知》(银发〔2018〕3号)相关要求。
境内企业境外上市募集资金以外币调回的,应汇回至资本项目-结算账户存放和使用,可自主结汇。以人民币调回的,可汇回至资本项目-结算账户或境内人民币银行结算账户存放和使用。
境外上市募集资金用途应与招股说明文件或公司债券募集说明文件、股东通函、董事会或股东大会决议等公开披露的文件(以下简称公开披露文件)所列相关内容一致。
《境外上市相关账户管理一览表》


(4)境外账户与衍生品交易
境内企业及其境内股东因办理境外上市相关业务需要,可在境外开立账户,专项用于境外上市业务。
境内企业及其境内股东在境内办理境外上市相关资金即期结汇、购汇及外汇衍生产品交易,应通过具有结售汇业务资格的金融机构,并遵循实需交易和套期保值原则。
(5)境外上市相关费用支付
境内企业向境外监管部门、交易所、承销机构、律师事务所、会计师事务所等支付与其境外上市相关的合理费用,原则上应从境外上市募集资金中扣减。需从境内汇出的,应持下列材料向所在地银行申请办理:
①境外上市业务登记凭证;
②能够说明汇出(含购汇汇出)境外金额及对应事项的支付清单及相关证明材料;
③境外机构应向境内税务部门缴税的,需提供代扣境外企业或个人税款等相关完税证明。
(6)信息报送与监管
《境外上市资金通知》所提境内企业、境内股东、相关境内金融机构及中国结算应按照《国际收支统计申报办法》(中华人民共和国国务院令第642号公布)、《金融机构外汇业务数据采集规范(1.4版)》(汇发﹝2025﹞38号文印发)、《人民币跨境收付信息管理系统管理办法》(银发﹝2017﹞126号文印发)及相关规定,及时办理国际收支统计申报,报送账户、结售汇及收付等相关信息。
相关金融机构应严格按照《境外上市资金通知》要求,在业务登记、账户开立与使用、资金汇兑、上市费用境外扣减等方面做好真实性和合规性审核,切实履行反洗钱、反恐怖融资、反逃税义务,并应完整保存相关申请及登记备案等材料备查。
《境外上市资金通知》要求报送的相关申请及登记备案材料均需提供具有法律效力的中文文本。具有中文及其他文字等多种文本的,以具有法律效力的中文文本为准。
境内企业、境内股东及相关境内金融机构等违反《境外上市资金通知》的,中国人民银行、国家外汇管理局及其分支机构可依法采取责令改正、监管谈话、出具警示函等监管措施,并依据《中华人民共和国中国人民银行法》、《中华人民共和国外汇管理条例》进行行政处罚。
境内金融机构境外上市资金管理相关事宜参照《境外上市资金通知》办理,对银行类和保险类金融机构境外上市募集资金调回结汇等另有规定的除外。
境内企业境外间接上市相关资金管理,另行规定。

2.股权激励外汇登记
“股权激励计划”是指境外上市公司以本公司股票为标的,对境内公司的董事、监事、高级管理人员、其他员工等与公司具有雇佣或劳务关系的个人进行权益激励的计划,包括员工持股计划、股票期权计划等法律、法规允许的股权激励方式。
如拟对境内员工实施境外股权激励计划(期权、限制性股票等),须单独依据《国家外汇管理局关于境内个人参与境外上市公司股权激励计划外汇管理有关问题的通知》完成登记,建立激励计划的资金汇兑通道。该登记应在计划开始后三个月内完成,登记完成后再办理相关外汇业务,否则员工行权时的资金结汇将面临合规风险。
参与同一项境外上市公司股权激励计划的个人,应通过所属境内公司集中委托一家境内代理机构(以下简称境内代理机构)统一办理外汇登记、账户开立及资金划转与汇兑等有关事项,并应由一家境外机构(以下简称境外受托机构)统一负责办理个人行权、购买与出售对应股票或权益以及相应资金划转等事项。
境内代理机构应是参与该股权激励计划的一家境内公司或由境内公司依法选定的可办理资产托管业务的其他境内机构。
(1)外汇登记
境内代理机构应持下列材料,到国家外汇管理局所在地分局或外汇管理部(以下简称所在地外汇局)统一办理个人参与股权激励计划的外汇登记:
①书面申请,并附《境内个人参与境外上市公司股权激励计划外汇登记表》(以下简称《外汇登记表》);
②境外上市公司相关公告等能够证明股权激励计划真实性的证明材料(涉及国有企业等需经主管部门批准的,另需出具有关主管部门的认可文件);
③境内公司授权境内代理机构统一办理个人参与股权激励计划的授权书或协议;
④境内公司出具的个人与其雇佣或劳务关系属实的承诺函(附个人名单、身份证件号码、所涉股权激励类型等);
⑤前述材料内容不一致或不能说明交易真实性时,要求提供的补充材料。
所在地外汇局审核上述材料无误后,为境内代理机构出具相应的股权激励计划外汇登记证明。
《境内个人参与境外上市公司股权激励计划外汇登记表》



2.股权激励外汇登记
“股权激励计划”是指境外上市公司以本公司股票为标的,对境内公司的董事、监事、高级管理人员、其他员工等与公司具有雇佣或劳务关系的个人进行权益激励的计划,包括员工持股计划、股票期权计划等法律、法规允许的股权激励方式。
如拟对境内员工实施境外股权激励计划(期权、限制性股票等),须单独依据《国家外汇管理局关于境内个人参与境外上市公司股权激励计划外汇管理有关问题的通知》完成登记,建立激励计划的资金汇兑通道。该登记应在计划开始后三个月内完成,登记完成后再办理相关外汇业务,否则员工行权时的资金结汇将面临合规风险。
参与同一项境外上市公司股权激励计划的个人,应通过所属境内公司集中委托一家境内代理机构(以下简称境内代理机构)统一办理外汇登记、账户开立及资金划转与汇兑等有关事项,并应由一家境外机构(以下简称境外受托机构)统一负责办理个人行权、购买与出售对应股票或权益以及相应资金划转等事项。
境内代理机构应是参与该股权激励计划的一家境内公司或由境内公司依法选定的可办理资产托管业务的其他境内机构。
(1)外汇登记
境内代理机构应持下列材料,到国家外汇管理局所在地分局或外汇管理部(以下简称所在地外汇局)统一办理个人参与股权激励计划的外汇登记:
①书面申请,并附《境内个人参与境外上市公司股权激励计划外汇登记表》(以下简称《外汇登记表》);
②境外上市公司相关公告等能够证明股权激励计划真实性的证明材料(涉及国有企业等需经主管部门批准的,另需出具有关主管部门的认可文件);
③境内公司授权境内代理机构统一办理个人参与股权激励计划的授权书或协议;
④境内公司出具的个人与其雇佣或劳务关系属实的承诺函(附个人名单、身份证件号码、所涉股权激励类型等);
⑤前述材料内容不一致或不能说明交易真实性时,要求提供的补充材料。
所在地外汇局审核上述材料无误后,为境内代理机构出具相应的股权激励计划外汇登记证明。

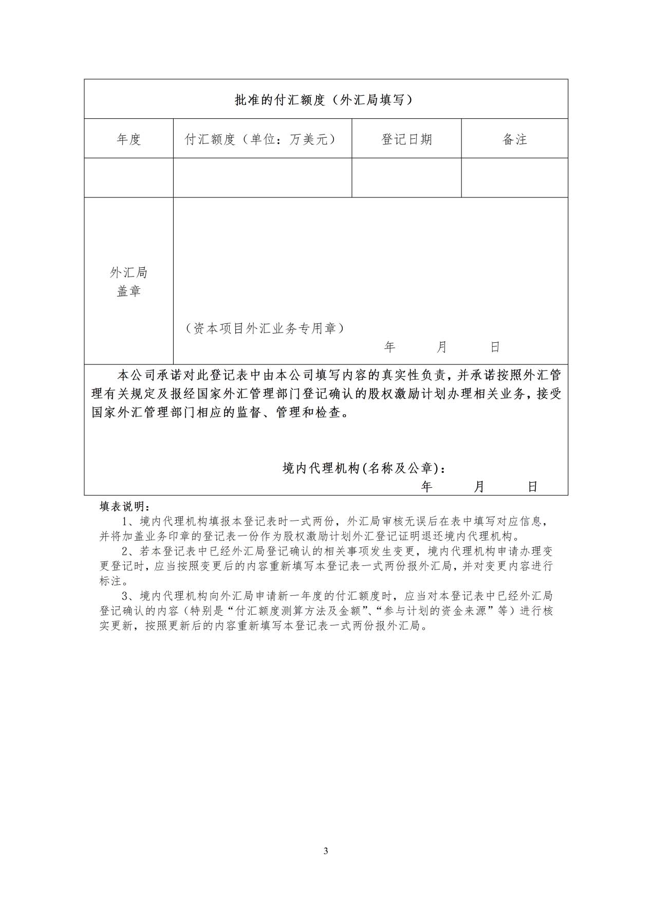
(5)收益调回与结汇
个人参与股权激励计划所得外汇收入调回后,境内代理机构应凭相关书面申请、股权激励计划外汇登记证明、境外交易凭证等材料,由银行将资金从境内代理机构境内专用外汇账户分别划入对应的个人外汇储蓄账户,并按照个人外汇储蓄账户的有关规定管理和使用。
调回资金中与原本金购汇部分对应的资金及所有收益,也可由境内代理机构凭上述材料在银行统一为个人办理结汇,并将结汇所得资金分别划入对应的个人境内人民币账户。
(6)变更
境内代理机构应在境外上市公司股权激励计划发生重大变更(如原计划关键条款的修订及增加新计划,境外上市公司或境内公司并购重组等重大事项导致原计划发生变化等)、境内代理机构或境外受托机构变更等情况发生后的三个月内,持书面申请、原股权激励计划外汇登记证明、最新填写的《外汇登记表》及相关交易真实性证明材料,到所在地外汇局办理变更登记。
(7)信息报送
境内代理机构应于每季度初三个工作日内向所在地外汇局报送《境内个人参与境外上市公司股权激励计划情况备案表》。境内代理机构的开户银行应于每月初三个工作日内向所在地外汇局报送《境内个人参与境外上市公司股权激励计划境内专用外汇账户开立及关闭情况表》、《境内个人参与境外上市公司股权激励计划境内专用外汇账户收支情况表》。
所在地外汇局应于每月初五个工作日内将对应报表审核汇总后上报国家外汇管理局。
个人参与境外上市公司股权激励计划并通过境内代理机构开立的境内专用外汇账户进行涉外收付款时,境内代理机构应按规定办理国际收支统计间接申报。
国家外汇管理局及其分支机构对个人参与境外上市公司所涉外汇业务实施监督、管理和检查。个人、境内公司、境内代理机构及银行等违反《国家外汇管理局关于境内个人参与境外上市公司股权激励计划外汇管理有关问题的通知》的,国家外汇管理局及其分支机构可依法采取相应的监管措施和行政处罚。此外,要求报送的相关申请及登记备案材料均需提供具有法律效力的中文文本;具有中文及其他文字等多种文本的,以具有法律效力的中文文本为准。
《境内个人参与境外上市公司股权激励计划情况备案表》


《境内个人参与境外上市公司股权激励计划境内专用外汇账户开立及关闭情况表》

《境内个人参与境外上市公司股权激励计划境内专用外汇账户收支情况表》

六、商务部及国家发展和改革委员会的境外投资核准
如果境内主体通过新设、并购等方式在境外设立或控制上市架构,还需要分别完成境外投资主管部门的核准或备案。
1.商务部:境外投资备案/核准
依据《境外投资管理办法》,境外投资是指在中华人民共和国境内依法设立的企业(以下简称企业)通过新设、并购及其他方式在境外拥有非金融企业或取得既有非金融企业所有权、控制权、经营管理权及其他权益的行为。
(1)核准与备案
商务部和省级商务主管部门按照企业境外投资的不同情形,分别实行备案和核准管理。
企业境外投资涉及敏感国家和地区、敏感行业的,实行核准管理。实行核准管理的国家是指与中华人民共和国未建交的国家、受联合国制裁的国家。必要时,商务部可另行公布其他实行核准管理的国家和地区的名单。实行核准管理的行业是指涉及出口中华人民共和国限制出口的产品和技术的行业、影响一国(地区)以上利益的行业。
企业其他情形的境外投资,实行备案管理。
对属于备案情形的境外投资,中央企业报商务部备案;地方企业报所在地省级商务主管部门备案。
(2)备案流程
中央企业和地方企业通过“境外投资管理系统”按要求填写并打印《境外投资备案表》(以下简称《备案表》),加盖印章后,连同企业营业执照复印件分别报商务部或省级商务主管部门备案。《备案表》填写如实、完整、符合法定形式,且企业在《备案表》中声明其境外投资无《境外投资管理办法》第四条所列情形的,商务部或省级商务主管部门应当自收到《备案表》之日起3个工作日内予以备案并颁发《证书》。企业不如实、完整填报《备案表》的,商务部或省级商务主管部门不予备案。
《境外投资备案表》(样式)


(3)核准流程
对属于核准情形的境外投资,中央企业向商务部提出申请,地方企业通过所在地省级商务主管部门向商务部提出申请。企业申请境外投资核准需提交以下材料:
①申请书,主要包括投资主体情况、境外企业名称、股权结构、投资金额、经营范围、经营期限、投资资金来源、投资具体内容等;
②《境外投资申请表》,企业应当通过“管理系统”按要求填写打印,并加盖印章;
③境外投资相关合同或协议;
④有关部门对境外投资所涉的属于中华人民共和国限制出口的产品或技术准予出口的材料;
⑤企业营业执照复印件。
核准境外投资应当征求中国驻外使(领)馆(经商处室)意见。涉及中央企业的,由商务部征求意见;涉及地方企业的,由省级商务主管部门征求意见。征求意见时,商务部和省级商务主管部门应当提供投资事项基本情况等相关信息。驻外使(领)馆(经商处室)应当自接到征求意见要求之日起7个工作日内回复。
2.国家发展改革委:境外投资项目备案/核准
根据《企业境外投资管理办法》,境外投资,是指中华人民共和国境内企业(以下称“投资主体”)直接或通过其控制的境外企业,以投入资产、权益或提供融资、担保等方式,获得境外所有权、控制权、经营管理权及其他相关权益的投资活动。其中,投资活动,主要包括但不限于下列情形:
①获得境外土地所有权、使用权等权益;
②获得境外自然资源勘探、开发特许权等权益;
③获得境外基础设施所有权、经营管理权等权益;
④获得境外企业或资产所有权、经营管理权等权益;
⑤新建或改扩建境外固定资产;
⑥新建境外企业或向既有境外企业增加投资;
⑦新设或参股境外股权投资基金;
⑧通过协议、信托等方式控制境外企业或资产。
《企业境外投资管理办法》所称企业,包括各种类型的非金融企业和金融企业;所称控制,是指直接或间接拥有企业半数以上表决权,或虽不拥有半数以上表决权,但能够支配企业的经营、财务、人事、技术等重要事项。
投资主体开展境外投资,应当履行境外投资项目(以下称“项目”)核准、备案等手续,报告有关信息,配合监督检查。国家发展改革委建立境外投资管理和服务网络系统(以下称“网络系统”)。投资主体可以通过网络系统履行核准和备案手续、报告有关信息;涉及国家秘密或不适宜使用网络系统的事项,投资主体可以另行使用纸质材料提交。网络系统操作指南由国家发展改革委发布。

核准、备案的范围
实行核准管理的范围是投资主体直接或通过其控制的境外企业开展的敏感类项目。核准机关是国家发展改革委。其中,敏感类项目包括:
①涉及敏感国家和地区的项目:
● 与中国未建交的国家和地区;
● 发生战争、内乱的国家和地区;
● 根据中国缔结或参加的国际条约、协定等,需要限制企业对其投资的国家和地区;
● 其他敏感国家和地区;
②涉及敏感行业的项目:
● 武器装备的研制生产维修;
● 跨境水资源开发利用;
● 新闻传媒;
● 根据中国法律法规和有关调控政策,需要限制企业境外投资的行业。
敏感行业目录由国家发展改革委发布。
实行备案管理的范围是投资主体直接开展的非敏感类项目(指不涉及敏感国家和地区且不涉及敏感行业的项目),也即涉及投资主体直接投入资产、权益或提供融资、担保的非敏感类项目。
实行备案管理的项目中,投资主体是中央管理企业(含中央管理金融企业、国务院或国务院所属机构直接管理的企业,下同)的,备案机关是国家发展改革委;投资主体是地方企业,且中方投资额3亿美元及以上的,备案机关是国家发展改革委;投资主体是地方企业,且中方投资额3亿美元以下的,备案机关是投资主体注册地的省级政府发展改革部门。其中,中方投资额,是指投资主体直接以及通过其控制的境外企业为项目投入的货币、证券、实物、技术、知识产权、股权、债权等资产、权益以及提供融资、担保的总额。省级政府发展改革部门,包括各省、自治区、直辖市及计划单列市人民政府发展改革部门和新疆生产建设兵团发展改革部门。
两个以上投资主体共同开展的项目,应当由投资额较大一方在征求其他投资方书面同意后提出核准、备案申请。如各方投资额相等,应当协商一致后由其中一方提出核准、备案申请。

七、网络安全审查及数据出境安全评估
网络安全、数据安全及个人信息保护为境内企业境外发行上市的监管重点关注问题,对于拟新加坡上市的境内企业需给予特别关注。
1.网络安全审查
根据《网络安全审查办法》的规定:
● 关键信息基础设施运营者采购网络产品和服务的,应当预判该产品和服务投入使用后可能带来的国家安全风险。影响或者可能影响国家安全的,应当向网络安全审查办公室申报网络安全审查。关键信息基础设施安全保护工作部门可以制定本行业、本领域预判指南。
● 对于申报网络安全审查的采购活动,关键信息基础设施运营者应当通过采购文件、协议等要求产品和服务提供者配合网络安全审查,包括承诺不利用提供产品和服务的便利条件非法获取用户数据、非法控制和操纵用户设备,无正当理由不中断产品供应或者必要的技术支持服务等。
● 掌握超过100万用户个人信息的网络平台运营者赴国外上市,必须向网络安全审查办公室申报网络安全审查。
拟赴新加坡上市的境内企业,一方面需明确其是否被认定为关键信息基础设施运营者;另一方面,鉴于新加坡上市属于前述“国外上市”的范畴,与香港上市有所不同,如企业掌握超过100万用户个人信息,则需就新加坡发行上市申请网络安全审查。

2.数据出境安全评估及相关合规义务
根据《促进和规范数据跨境流动规定》的相关规定:
第二条 数据处理者应当按照相关规定识别、申报重要数据。未被相关部门、地区告知或者公开发布为重要数据的,数据处理者不需要作为重要数据申报数据出境安全评估。
第三条 国际贸易、跨境运输、学术合作、跨国生产制造和市场营销等活动中收集和产生的数据向境外提供,不包含个人信息或者重要数据的,免予申报数据出境安全评估、订立个人信息出境标准合同、通过个人信息保护认证。
第四条 数据处理者在境外收集和产生的个人信息传输至境内处理后向境外提供,处理过程中没有引入境内个人信息或者重要数据的,免予申报数据出境安全评估、订立个人信息出境标准合同、通过个人信息保护认证。
第五条 数据处理者向境外提供个人信息,符合下列条件之一的,免予申报数据出境安全评估、订立个人信息出境标准合同、通过个人信息保护认证:
(一)为订立、履行个人作为一方当事人的合同,如跨境购物、跨境寄递、跨境汇款、跨境支付、跨境开户、机票酒店预订、签证办理、考试服务等,确需向境外提供个人信息的;
(二)按照依法制定的劳动规章制度和依法签订的集体合同实施跨境人力资源管理,确需向境外提供员工个人信息的;
(三)紧急情况下为保护自然人的生命健康和财产安全,确需向境外提供个人信息的;
(四)关键信息基础设施运营者以外的数据处理者自当年1月1日起累计向境外提供不满10万人个人信息(不含敏感个人信息)的。
前款所称向境外提供的个人信息,不包括重要数据。
第七条 数据处理者向境外提供数据,符合下列条件之一的,应当通过所在地省级网信部门向国家网信部门申报数据出境安全评估:
(一)关键信息基础设施运营者向境外提供个人信息或者重要数据;
(二)关键信息基础设施运营者以外的数据处理者向境外提供重要数据,或者自当年1月1日起累计向境外提供100万人以上个人信息(不含敏感个人信息)或者1万人以上敏感个人信息。
属于本规定第三条、第四条、第五条、第六条规定情形的,从其规定。
第八条 关键信息基础设施运营者以外的数据处理者自当年1月1日起累计向境外提供10万人以上、不满100万人个人信息(不含敏感个人信息)或者不满1万人敏感个人信息的,应当依法与境外接收方订立个人信息出境标准合同或者通过个人信息保护认证。
属于本规定第三条、第四条、第五条、第六条规定情形的,从其规定。
如企业存在数据跨境流动的情形,拟赴新加坡上市的境内企业首先需明确其是否被认定为关键信息基础设施运营者;若非关键信息基础设施运营者,亦需梳理确认其是否跨境传输重要数据,以及其跨境传输的个人信息量级是否达到需要申报数据出境安全评估的门槛。
即使未达到履行数据出境安全评估义务的门槛,如企业存在数据跨境流动的情形,仍需根据其跨境传输数据的量级,履行数据跨境流动的其他相应合规义务。
除上述重点关注事项外,考虑到现行新交所主板上市规则要求发行人在获准上市前确认已获得所有可能对其业务运营产生重大影响的必要批准,并且已遵守相关法律法规,因此,发行人仍需就其遵守法律法规的情况聘请境内专业法律顾问对其合规情况进行全面梳理,并针对不合规情形完成整改,以满足新交所上述重大合规要求。

如果您有在新交所主板或凯利板上市的需求,您可以扫描下方二维码咨询金阁顿专业顾问。金阁顿(GolddenGroup)成立于花园城市新加坡,专业服务高净值家族和专业金融机构。主打业务有新加坡家族办公室/家族基金设立,私募基金(VCC及子基金)备案,PPLI,境外资产管理,新加坡移民,和境外保单,是您新加坡一站式的家族管家。金阁顿,为您的下一代继续服务。

·【新加坡进出口牌照】(六)转运业务及TradeFIRST框架
·新加坡凝聚家庭理事会拟三大方向:扩大“家庭”定义 重塑育儿意义
·新保集团试行AI“脑力健身房” 助轻度认知障碍长者延缓衰退